Prepping for the Oracle AI Cloud: Machine Learning by Léon Smiers
April 25, 2019 Leave a comment
This blog is part of a series on the introduction of the Oracle AI Cloud as part of the Oracle PaaS offering. In the first blog, The business case for the Oracle AI Cloud, we describe the capabilities and usage scenarios. The second blog, Prepping for the Oracle AI Cloud: libraries and tools, provides an overview of Python and the available data science and machine learning Libraries in the Oracle AI Cloud. In this blog, we will we will delve into the basics of machine learning and take a detailed look at the scikit-learn library in order to be prepared for the next blog on the “Deep Learning Frameworks” feature of the Oracle AI Cloud.
Machine Learning
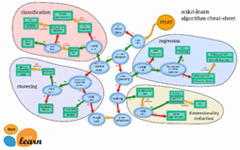
Machine learning makes it easier to extract answers from data. It uses models and data, lots of data, to train a model in making a prediction. The goal of this training is to create an accurate model that answers (or predicts) our questions correctly based upon a set of measurements of specific data features. The distribution of the features then helps in finding groupings, also known as classifications. These classifications then in turn give input to the prediction. By continuously evaluating the results, we are able to improve the learning algorithm. Read the complete article here.
For regular information on Oracle PaaS become a member in the SOA & BPM Partner Community for registration please visit www.oracle.com/goto/emea/soa (OPN account required) If you need support with your account please contact the Oracle Partner Business Center.
Blog
Twitter
LinkedIn
Facebook
Wiki
Technorati Tags: SOA Community,Oracle SOA,Oracle BPM,OPN,Jürgen Kress
