The power of Oracle Event Driven Architecture by Roger van de Kimmenade
July 20, 2019 Leave a comment
Introduction
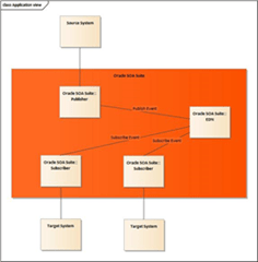
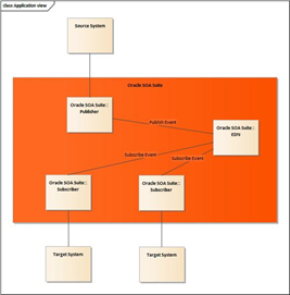
There is a lot of hype around Microservices and the use of events for implementing the choreography pattern. However this is nice for companies like Netflix and Twitter, but there are a lot of organisations still struggling with files and ESB like products. Also my current client uses an ESB namely the Oracle SOA Suite 12c for integrations. We cannot just throw away this ESB, but we can make use of the event mechanism built in. This blog describes the way we use the EDN (Event Delivery Network) component, that is used within SOA composites to throw events and to subscribe on events.
EDN
Oracle has a component that you can use to publish events and to subscribe on events within a SOA composite. Just use the invoke activity with the eventname and the content of the event. Within a composite you can subscribe on events and set filters. You can also configure “oneAndOnlyone” consistency property and indicate if you want a durable or non-durable subscriber. The EDN hides the underlying JMS provider, which can be changed (weblogic jms or OracleAQ). Separate Topics can be defined for each event or just use 1 topic for all events.
Notes:
- Applications must always be abstracted by a corresponding SOA Composite. Applications should not use JMS directly
- EDN cannot be used directly from within Oracle OSB
- Read the complete article here.
For regular information on Oracle PaaS become a member in the SOA & BPM Partner Community for registration please visit www.oracle.com/goto/emea/soa (OPN account required) If you need support with your account please contact the Oracle Partner Business Center.
Blog
Twitter
LinkedIn
Facebook
Wiki
Technorati Tags: SOA Community,Oracle SOA,Oracle BPM,OPN,Jürgen Kress
