Bulk Recovery of Fault Instances by Viswanatha Basavalingappa
February 26, 2020 1 Comment
One of the most common requirements of enterprise integration is error management. It is critical for customers to manage recoverable errors in a seamless and automated fashion.
What are Recoverable Fault Errors?
All faulted instances in asynchronous flows in Oracle Integration Cloud Service are recoverable and can be resubmitted. Synchronous flows cannot be resubmitted. You can resubmit errors in the following ways:
- Single failed message resubmissions
- Bulk failed message resubmissions
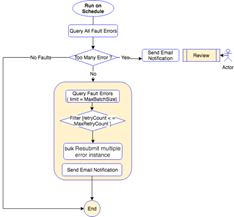
Today operator can manually resubmit failed messages individually from the integration console monitor dashboard. In this blog we are going to focus on how to create an integration flow that can be used to auto resubmit faulted instances in bulk. Here are the High Level Steps Here are the steps to create an integration flow to implement the automated bulk recovery of errors. Note we also provide a sample that is available for download.
STEP 1: Create New Scheduled Orchestration Flow Read the complete article here.
For regular information on Oracle PaaS become a member in the PaaS (Integration & Process) Partner Community please register here.
Blog
Twitter
LinkedIn
Facebook
Wiki
Technorati Tags: SOA Community,Oracle SOA,Oracle BPM,OPN,Jürgen Kress

Hi Viswanath,
Very helpful for setting up a bulk recovery of fault instances. We created the integration based on your article. However, if a failure is found, it tries to resubmit a failed job, but that job fails again. Then this job fails, which sends out emails about it itself.
Do you have any idea how we can resolve this issue?
Please let me know if you need more information.
Thanks